MN-9833 DDS Signal Generator
AD9833 Triangle Wave / Sine Wave / Square Wave Module / Signal Source, DDS Signal Generator Module
Module Features:
- Operating Voltage: 5V.
- Operating Temperature Range: -40 ~ + 105 ℃
- Integrated 25MHz (50ppm accuracy) active crystal oscillator.
- Built-in 100M high-speed amplifier with low-pass filter function.
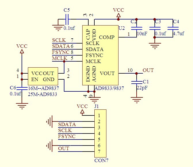
- Two output signal channels; one original signal output VOUT and one 5x amplified signal output PGA, output impedance of 50 Ohms.
- Very small dimensions: 32mm x 32mm.
- Amplitude modulation, frequency modulation, and curve switching can be controlled through a single-chip microcontroller.
Description:
The AD9833 is a programmable waveform generator capable of generating sine, triangle, and square wave signals with a frequency range of 0-12.5MHz. The waveform generator is widely used in various measurements, excitations, and time-domain field determinations. The output frequency and phase can be set using easy-to-use software. When the main clock frequency is 25MHz, the accuracy is 0.1Hz, and at a main clock frequency of 1MHz, the accuracy can reach 0.004Hz. Data can be written via 3 serial interfaces.
Applications:
- Frequency excitation / waveform generation. Measurement of liquid and air flow.
- Sensitive applications - access, motion, failure detection.
- Linear loss, linear attenuation.
- Testing devices and other equipment.
- Scanning, clock generator.
Specifications:
- Model: MN-9833
- Digitally adjustable frequency and phase.
- 12.65 mW power consumption at 3 V.
- Output frequency range from 0 MHz to 12.5 MHz.
- 28-bit resolution: 0.1 Hz at 25 MHz reference clock.
- Sine, triangle, and square wave outputs.
- Power supply voltage: 2.3 V to 5.5 V.
- No external components required.
- 3-wire SPI interface.
- Extended temperature range: -40°C to +105°C.
- Shutdown capability.
- Packaging with 10 MSOP.
Suitable for use in the automotive industry.







