TPS63030 Switching Buck-Boost Regulator with up to 96% Efficiency
TPS63030 Switching Buck-Boost Regulator with up to 96% Efficiency
High Efficiency Switching Buck-Boost Regulators TPS63030 with up to 96% Efficiency - Expansion Board 3.3V or 5V
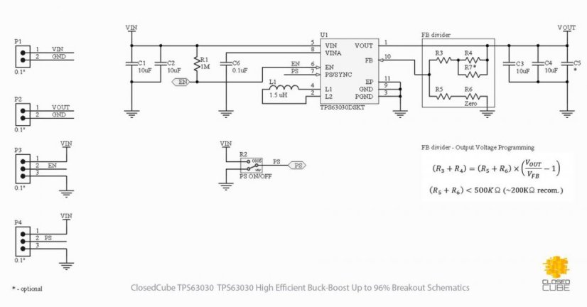
The TPS63030 provides a power solution for products powered by either dual-cell or triple-cell alkaline batteries, NiCd or NiMH batteries or single-cell Li-ion or Li-polymer batteries. When under low load current, the regulator enters a power-saving mode to maintain high efficiency across a wide range of load currents. This power-saving mode can be disabled, causing the regulator to operate at a fixed switching frequency. The maximum average current in the switches is limited to a typical value of 1000 mA. The output voltage is preset by default, but it can be modified using an external resistor divider. To prevent battery drain, the regulator can be disabled, disconnecting the battery during shutdown.
Features:
- Input voltage range from 1.8 V to 5.5 V
- Adjustable output voltage from 1.2 V to 5.5 V using the FB 0603 resistor divider network R3-R7
- Efficiency up to 96%
- Output current up to 800 mA at 3.3 V in buck mode (VIN = 3.6 V - 5.5 V)
- Output current up to 500 mA at 3.3 V in boost mode (VIN > 2.4 V)
- Automatic transition between boost and buck modes
- Quiescent current less than 50 μA
- Power-saving mode for increased efficiency at low output power; PS=ON (VIN)-disabled; OFF (GND)-enabled
- Regulator on/off EN=ON (VIN)/OFF (GND), default setting ON
- Forced fixed frequency and synchronization possible
- Disconnection during shutdown
- Over-temperature protection
Technical Information:
- DC/DC Buck-Boost Regulator: Texas Instruments TPS63030
- PCB Size: 25 x 27 mm
- Designed and manufactured in London, UK


Documentation:



